组织认同模型变体 (PLS-SEM)

项目简介与基础模型

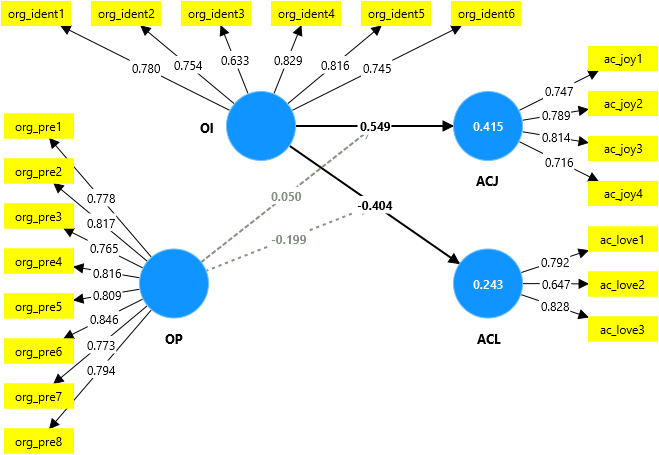
本项目包含用于 偏最小二乘结构方程模型 (PLS-SEM) 的组织认同模型样本。数据 (305 个观测值) 来自美国。Bergami & Bagozzi (2000) 的文章详细解释了所用数据和模型及其特定指标 (另见 Hwang & Takane, 2004)。

组织认同基础模型

模型变体

此外,我们还展示了多种模型变体,使用了 Hair 等 (2022) 和 Hair 等 (2024) 教材中介绍的技术。

使用高斯 Copula 处理内生性

组织认同模型(使用高斯 Copula 处理内生性)

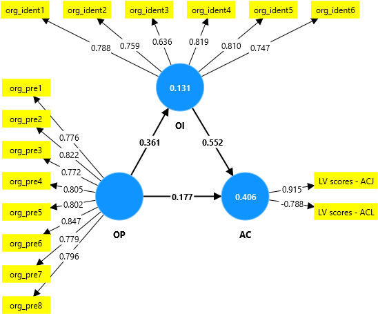
高阶模型

组织认同模型(高阶)

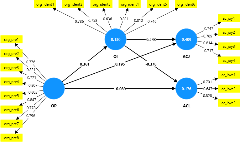
中介效应

组织认同模型(中介效应)

调节中介效应

组织认同模型(调节中介效应)

调节效应

组织认同模型(调节效应)

非线性

组织认同模型(非线性)

下载与导入

下载项目文件后,直接导入 SmartPLS 4 即可使用。

下载项目文件

参考文献

Bergami, M. & Bagozzi, R.P. (2000). Self-Categorization, Affective Commitment and Group Self-Esteem as Distinct Aspects of Social Identity in the Organization. British Journal of Social Psychology, 39(4), 555-577.

Hair, J.F., Hult, G.T.M., Ringle, C.M., & Sarstedt, M. (2022). A Primer on Partial Least Squares Structural Equation Modeling (PLS-SEM), 3rd Ed., Thousand Oaks, CA: Sage.

Hair, J.F., Sarstedt, M., Ringle, C.M., & Gudergan, S.P. (2024). Advanced Issues in Partial Least Squares Structural Equation Modeling (PLS-SEM), 2nd Ed., Thousand Oaks, CA: Sage.

Hwang, H. & Takane, Y. (2004). Generalized Structured Component Analysis. Psychometrika, 69(1), 81-99.