欧洲顾客满意度指数 (ECSI) 模型

项目简介

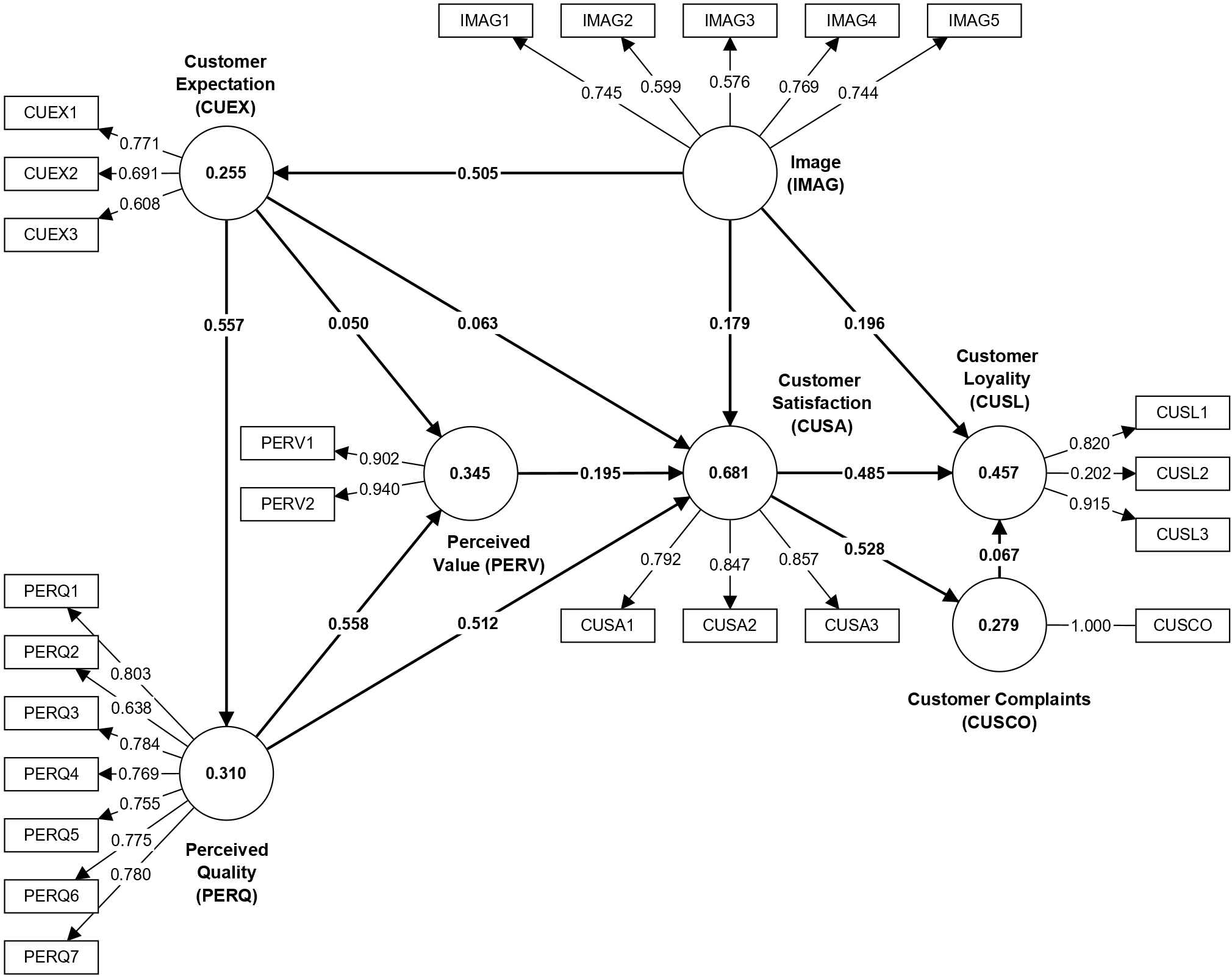
本项目包含用于 CB-SEM、PLS-SEM、PLSc-SEM、GSCA 和总分回归分析的欧洲顾客满意度指数 (ECSI) 样本模型。数据 (250 个观测值) 来自法国手机行业。

以下文献详细描述了所用数据和 PLS 路径模型及其特定指标。

Tenenhaus, M., Esposito Vinzi, V., Chatelin, Y.-M., & Lauro, C. (2005). PLS Path Modeling. Computational Statistics & Data Analysis, 48(1), 159-205.

欧洲顾客满意度指数 (ECSI) 模型

下载与导入

下载项目文件后,直接导入 SmartPLS 4 即可使用。

下载项目文件