美国顾客满意度指数 (ACSI) 模型

项目简介

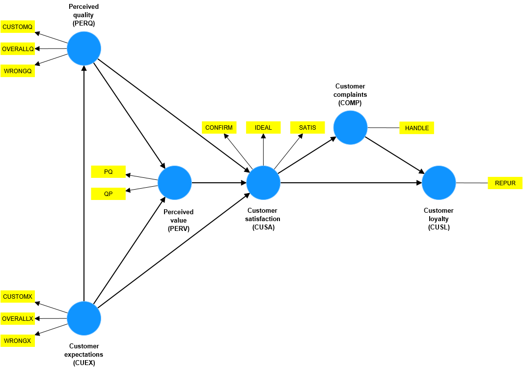
本项目包含用于 CB-SEM、PLS-SEM、PLSc-SEM、GSCA 和总分回归分析的美国顾客满意度指数 (ACSI) 样本模型。以下文献详细描述了所用数据和 PLS 路径模型及其特定指标。

Morgeson, F.V., Hult, G.T.M., Sharma, U., & Fornell, C. (2023). The American Customer Satisfaction Index (ACSI): A Sample Dataset and Description. Data in Brief, Volume 48, p. 109123.

美国顾客满意度指数 (ACSI) 模型

下载与导入

下载项目文件后,直接导入 SmartPLS 4 即可使用。

下载项目文件